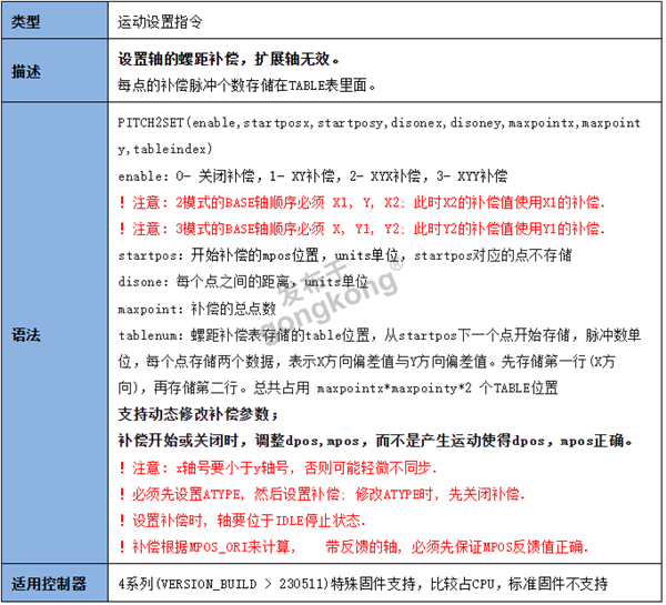
正运动二维螺距补偿指令使用的注意点: 1.必须先设置ATYPE,然后设置补偿;修改ATYPE时,必须先关闭补偿! 2.设置补偿时,轴要位于IDLE的停止状态! 3.开始补偿点的坐标填写的是轴的MPOS坐标! 4.带编码器反馈的轴类型,不同位置补多少个脉冲,是根据编码器位置确定脉冲补偿的个数的,所以一定要保证编码器的反馈是正确的! 5.机台断使能前,需先关掉二维螺距补偿功能,否则如果断使能的情况下机台有移动,会造成dpos跟mpos的数据对不上。 6.如下图假设开始补偿点是坐标系的原点,补偿间距分别是【DisX,DisY】补偿的点是【4*4】的话,螺距补偿表存储的点位数据就是以下【点1】到【点16】的位置下的补偿数据。


楼主最近还看过


客服
小程序
公众号