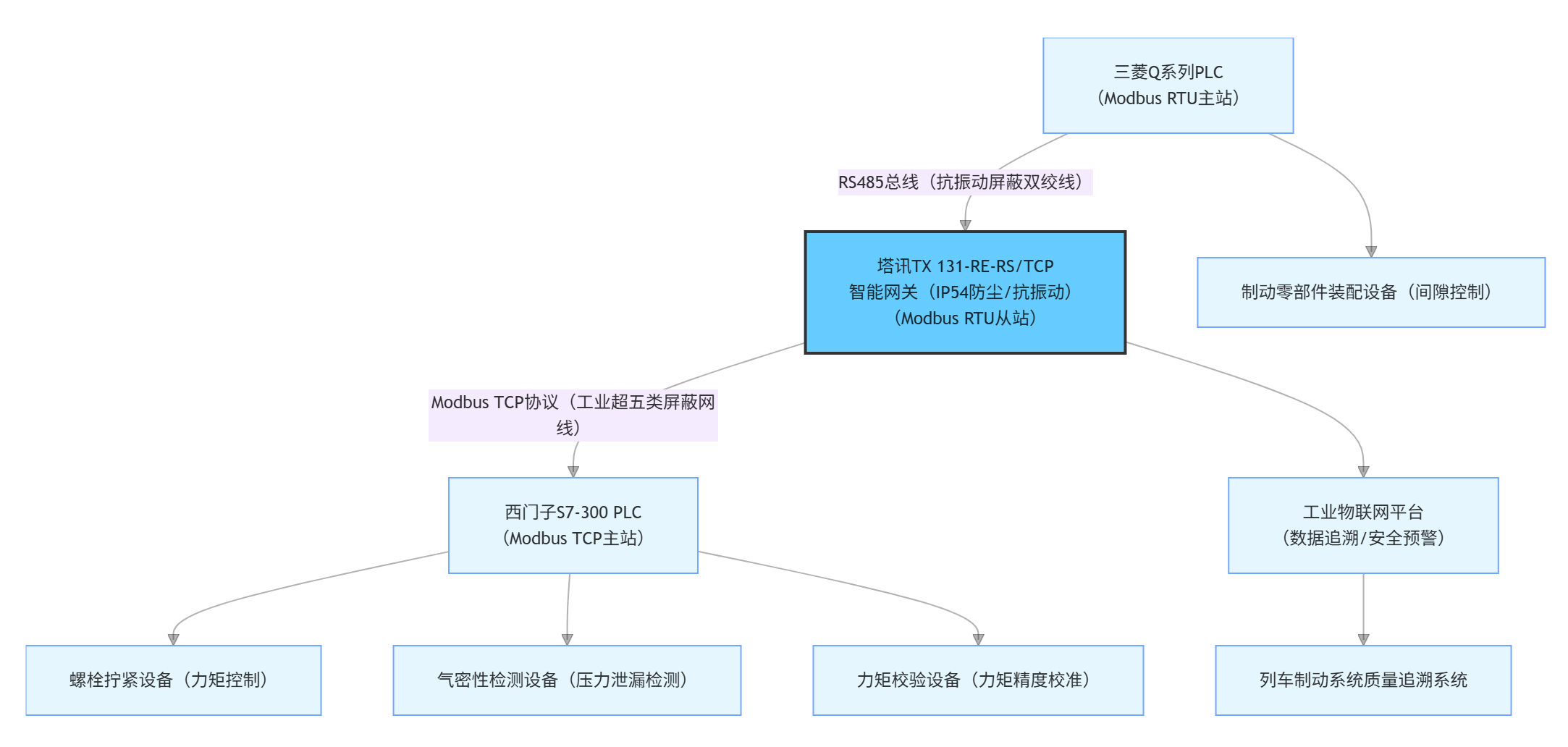
在工业自动化高度发展的今天,轨道交通列车制动系统的装配环节,无疑是集精密机械、自动控制与数据技术于一体的核心制程。该生产线精准部署了三菱Q系列PLC与西门子S7-300 PLC两大控制系统:前者基于Modbus RTU协议,主导着制动钳体、制动盘等核心部件的高精度装配,其装配间隙的公差控制需严格保持在±0.02mm以内;后者依托Modbus TCP协议,则负责统管下游的螺栓智能拧紧、气密性精准检测与力矩最终校验等质量关卡,确保拧紧力矩(250N·m±5N·m)、气密性(压力泄漏≤0.01MPa/min)等关键参数万无一失。
然而,正是这套由不同总线协议构成的异构系统,成为了生产线数字化融合的瓶颈。由于Modbus RTU与Modbus TCP协议之间缺乏原生互联桥梁,两大核心PLC系统形成了“信息孤岛”。目前依赖“操作员手动记录、再人工录入”的原始衔接方式,不仅效率低下,更成为生产线可靠性的致命弱点。面对全球轨道交通装备市场的快速发展,以及EN 15085、IRIS等国际标准对数据实时性与全流程可追溯的严苛要求,构建一个实时、可靠、自动化的数据桥梁,已不再是效率提升的选择题,而是关乎企业核心竞争力与行业安全底线的必答题。
1. 协议异构阻断装配协同:三菱 Q 系列 PLC 的 Modbus RTU 协议与西门子 S7-300 PLC 的 Modbus TCP 协议无法直接兼容,无物联网网关中转时,装配参数需操作员每 25 分钟从 Q 系列 PLC 导出后,通过 S7-300 PLC 编程软件手动输入,单次数据传递延迟超 20 分钟,导致装配工序与检测工序不同步,螺栓拧紧力矩偏差超 15N・m,曾因力矩不达标导致 5 套制动钳返工,损失超 7.5 万元;生产节拍从 45 分钟 / 套延长至 70 分钟 / 套,效率下降 36%。
2. 数据采集追溯断层:原有系统无专用数据采集器,装配间隙、螺栓拧紧力矩、气密性检测数据等关键工艺数据仅分别存储于两台 PLC 本地(存储周期 60 天),无法自动上传至工业物联网平台,出现制动性能故障时,需人工比对两台 PLC 的运行日志,追溯原因耗时超 9 小时,不符合轨道交通行业 “制动系统全生命周期追溯” 的要求(如中国中车、阿尔斯通供应链标准)。
3. 工业环境适应性差:装配车间存在机械振动(装配设备运转)、粉尘(金属加工碎屑)、高低温波动(冬季 10℃- 夏季 35℃),传统 RS485 转以太网模块抗振动性能弱、宽温适应性差(仅 15℃-30℃),日均通讯中断 1-2 次,每次中断需停机校准设备并重新装配,恢复耗时超 3 小时,单日减少有效生产时间约 6 小时,损失产能超 10 套制动零部件。
4. 设备负载超限引发安全风险:尝试通过第三方软件实现数据转发,导致三菱 Q 系列 PLC CPU 负载升至 85%(频繁处理装配数据转换与工位调度)、西门子 S7-300 PLC CPU 负载达 83%,超出安全运行阈值(PLC≤75%),引发气密性检测压力控制偏差超 0.03MPa/min,存在制动系统泄漏风险,曾导致 3 套制动盘因气密性不合格报废,返工成本超 12 万元 / 月。
作为核心工业网关,该设备(IP54 防尘抗振动、适配轨道交通装配环境)实现 Modbus RTU 从站到 Modbus TCP 从站的双向协议转换,关键功能深度适配列车制动系统装配场景需求:
· 协议兼容:严格遵循 Modbus RTU(IEC 61158)与 Modbus TCP(IEC 61158)协议规范,支持 9600-115200bps 可调波特率(适配三菱 Q 系列 PLC 通讯参数:19200bps、偶校验、8 数据位、1 停止位)与 10/100Mbps 自适应以太网速率,自动识别西门子 S7-300 PLC 的寄存器地址映射规则,确保装配参数与检测指令传输无格式偏差,符合 “轨道交通级安全标准” 要求。
· 数据处理:内置双核工业级高抗扰处理器,每秒可完成 2600 次以上数据转换,转换延迟≤20μs,支持 2500 点数据映射,满足装配间隙(4 字节浮点数)、拧紧力矩(4 字节浮点数)、泄漏压力(4 字节浮点数)等多类型数据同步传输,数据更新频率达 6 次 / 秒,符合 IRIS 体系对 “高频工艺监控” 的标准。
· 工业适配:具备 IP54 防护等级(防尘、抗机械振动、防碎屑飞溅),外壳采用加强型铸铝材质(抗冲击、耐磨损),支持 24VDC 宽压供电(±15% 波动兼容);采用宽温设计(-10℃-50℃),耐受精配车间温湿度波动;抗振动性能符合 IEC 60068-2-6 标准(50-2000Hz,10g 加速度),避免设备振动导致的接线松动;抗电磁干扰性能符合 EN 61000-6-2 标准,避免检测设备高频信号导致的数据丢包。
· 物联与合规扩展:支持本地数据缓存(容量 8GB,缓存周期 180 天),通过 MQTT 协议对接工业物联网平台与质量追溯系统,实现工艺数据实时归档与不可篡改存储;内置安全预警功能,当拧紧力矩超阈值或气密性泄漏超标时,网关直接向两台 PLC 推送停机信号;支持故障自恢复,通讯中断后≤60ms 重新建立连接,保障制动装配连续。
采用塔讯智能网关构建 “双 PLC - 单网关” 通讯架构:网关 Modbus RTU 侧作为三菱 Q 系列 PLC 的从站,实时采集零部件型号(DB1.DBD10)、工位编号(DB1.DBD20)、装配进度信号(I0.0);Modbus TCP 侧作为西门子 S7-300 PLC 的从站,将采集到的装配参数传输至 PLC,同时接收 PLC 反馈的拧紧力矩(DB2.DBD10)、泄漏压力(DB2.DBD20)、校验结果(M10.0),实现双向数据实时交互,数据更新频率 6 次 / 秒,满足制动系统装配协同需求。
1. 硬件部署:网关安装于装配车间的抗振动控制柜内,通过抗振动屏蔽 RS485 电缆(长度 45 米,带防松接头)接入三菱 Q 系列 PLC 的 RS485 通讯端口;通过工业超五类屏蔽网线连接西门子 S7-300 PLC 的以太网交换机,配置 IP 地址(192.168.17.100)与 PLC(192.168.17.10)同网段,做好防震接地处理(接地电阻≤4Ω),避免设备振动影响数据传输稳定性。
2. 参数配置:使用塔讯工业配置软件建立数据映射表 —— 将三菱 Q 系列 PLC 的装配参数(零部件型号:40001、工位编号:40002、进度信号:10001)映射至网关寄存器;将西门子 S7-300 PLC 的反馈数据(拧紧力矩:30001、泄漏压力:30002、校验结果:10002)映射至网关对应寄存器,设置数据更新周期 167ms,启用 “数据校验”“安全预警”“故障自恢复” 功能,日志保存周期 180 天。
3. 联调与合规测试:在工业物联网平台同步验证数据传输(延迟≤20μs,丢包率 0.03%);模拟拧紧力矩超阈值(260N・m),测试网关是否触发停机信号;邀请第三方机构验证系统符合 EN 15085 与 IRIS 标准,确保通过中国中车、阿尔斯通供应链审核。
1. 装配效率与安全性双提升:数据传输延迟降至 20μs 内,生产节拍从 70 分钟 / 套缩短至 42 分钟 / 套,日产能从 16 套提升至 27 套,效率提升 69%;安全预警功能避免力矩与气密性异常,产品合格率从 97% 升至 99.95%,每月减少返工与报废损失超 20 万元;装配间隙控制在 ±0.01mm 内,完全满足列车制动系统安全性能要求。
2. 数据追溯全面落地:通过网关将工艺数据自动上传至工业物联网平台,制动故障追溯时间从 9 小时缩短至 4 分钟,实现制动零部件从装配到检测的全生命周期追溯,顺利通过中国中车、阿尔斯通供应链审核;数据不可篡改功能保障生产记录合规,避免轨道交通行业监管处罚风险。
3. 通讯稳定性适配装配环境:网关抗振动、宽温设计适配车间工况,连续运行 3 个月丢包率≤0.05%,通讯中断次数从 1-2 次 / 日降至 0 次,故障恢复时间从 3 小时缩短至 12 分钟,单日增加有效生产时间 6 小时,月增产能超 180 套。
4. 设备负载与安全风险降低:三菱 Q 系列 PLC CPU 负载从 85% 降至 38%,西门子 S7-300 PLC CPU 负载从 83% 降至 35%,均低于安全阈值;气密性检测压力偏差控制在 ±0.005MPa/min 内,未再发生因设备负载过高导致的安全隐患,每年减少返工成本超 144 万元。


本案例聚焦列车制动系统零部件装配行业,该行业是轨道交通装备安全运行的关键保障,直接影响列车行车安全。此方案可复制至列车转向架装配、牵引系统零部件装配等产线,后续可扩展接入 AI 装配优化系统,通过工业物联网平台分析历史装配数据,自动优化螺栓拧紧顺序与力矩补偿值;或对接 MES 系统,实现装配数据与列车整车编号、交付周期联动,进一步提升轨道交通制造的智能化与精细化水平,助力企业满足全球轨道交通市场的严苛安全与质量标准。
楼主最近还看过


客服
小程序
公众号