工业控制领域作为智能制造、工业自动化的核心环节,其电路板(PCBA)长期面临现场强干扰、多介质侵蚀、恶劣温湿度及长期连续运行的严苛工况,防护与散热、维护工艺的平衡成为行业核心痛点。捷安纳米凭借自主研发的超疏水纳米涂层,以纳米级核心技术突破工控防护难题,而坐落于广东梅州的捷安(梅州)纳米防护新材料有限公司生产基地,为该系列产品的大规模、高品质供应提供坚实保障,让国产高端防护材料在工控领域的落地应用拥有稳定产能支撑,也为工控行业的防护升级注入了强劲的国产技术力量。

捷安纳米超疏水纳米涂层依托粒径控制、形貌控制、解团聚三大核心技术,实现了纳米颗粒的精准调控与结构设计,在工控PCBA防护中展现出多维度的性能优势,其接触角可达150°~160°,中性盐雾耐受时间最高达168小时,双85测试超1000小时,能完美适配工控场景的复杂防护需求。而梅州生产基地凭借标准化的生产体系和先进的制造工艺,将实验室的技术优势转化为规模化的产品优势,确保每一批次的超疏水纳米涂层都具备稳定的性能表现,为工控企业提供可靠的材料供应。
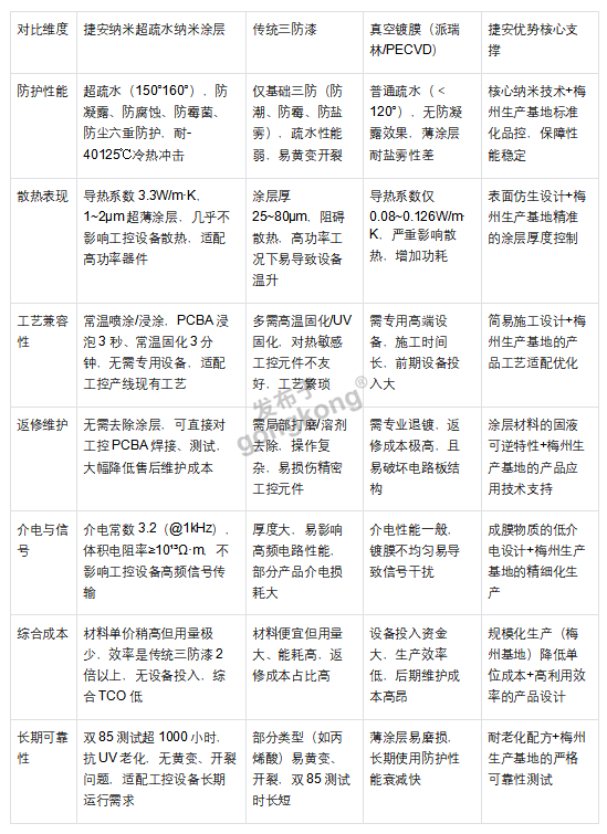
捷安纳米超疏水纳米涂层在工控行业的核心优势
捷安纳米超疏水纳米涂层相较于传统三防漆、真空镀膜等工控行业常用防护方案,在防护性能、工艺适配、综合成本等方面形成全方位碾压,梅州生产基地的规模化生产更让这些优势落地为可量产、可普及的行业解决方案,具体优势如下表所示:

捷安纳米超疏水纳米涂层在工控行业的应用场景与实践成果
捷安纳米超疏水纳米涂层已在工控行业多个核心场景实现成功应用,梅州生产基地的产能保障让该产品能快速响应不同工控企业的定制化需求,从工业消防控制系统到工业自动化控制板,都展现出优异的防护效果。
在隧道消防控制系统这一典型工控场景中,西门子采用捷安纳米超疏水纳米涂层方案,针对隧道内H₂S腐蚀性气体、潮湿霉菌、金属屑短路等痛点,实现了设备使用寿命大幅提升、返修周期延长,且凭借涂层的低表面能特性,灰尘一吹即走,让消防控制系统在恶劣工控环境中保持稳定运行。这一方案的落地,离不开梅州生产基地对产品的规模化供应和性能稳定保障。
此外,在工业自动化产线的电控板、工业传感器电路板等场景,捷安纳米超疏水纳米涂层能有效抑制冷热循环产生的凝露,避免短路、发霉等问题,通过1000小时带电双85测试,完全满足工控设备全天候、高负荷的运行要求。梅州生产基地可根据工控企业的产线规模,灵活调整产能,为中小批量试产和大规模量产提供同等品质的产品,助力工控企业快速完成防护升级。


客服
小程序
公众号