
高阶低通滤波器是一种通过组合多个二阶滤波器级来实现的滤波器,用于抑制高频信号并保留低频信号。
从信号处理的角度来看,世界上所有的信号都可以被理解为是一个或者多个或者无穷个不同频率、不同相位、不同幅值的正弦波的叠加。
滤波器核心定义:是一种能从复杂信号中提取特定频率成分或抑制特定频率成分的器件或算法。
对于低通滤波器是一种允许低频信号通过,在允许频率外,信号急速减小,起到衰减或阻止高频信号的作用。主要用途在滤除传感器信号中的电磁干扰、音频信号中的杂音等。
滤波器实现方式分为无源滤波和有源滤波。两者最主要的区别是是否需要提供额外的电源。无源滤波主要由无源器件(R、C、L)组成,利用电容通高频、阻低频,电感通低频、阻高频这一阻抗特性来筛选频率。其电路简单,容易实现,在电源滤波和高频滤波中广泛使用。有源滤波主要由有源器件(主要是运算放大器)和无源器件(主要是R、C)组成。运算放大器通过反馈网络改变电路的频率响应,既能实现滤波,还能补偿信号衰减(或者放大信号),滤波特性(截止频率、衰减斜率)更易精确控制。

无源滤波

有源滤波
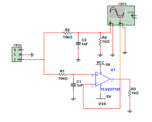
但无源滤波器因其滤波特性,负载特性差,在滤波过程中对信号有衰减作用,而在高阶滤波器链中添加缓冲运算放大器还可以减少链中每个环节之间的衰减,并防止链中的滤波器元件扭曲链中其他滤波器元件的滤波器特性。从下图看出,相同的滤波参数,带同样的负载,无源滤波对信号衰减程度更加严重。


有源滤波(橙色)和无源滤波(红色)对信号衰减程度
所以高阶滤波通常是采用有源滤波。
相较二阶滤波,高阶滤波具有更强的滚降能力。对于阶数的选择,滤波器的阶数是指在滤波器的传递函数中有几个极点,决定着转折区的下降速度,一般每增加一阶(一个极点),就会增加一20dBDec(一20dB每十倍频程)。
高阶滤波器实现架构常用Sallen-Key 架构。

电路

常见的高阶低通滤波器包括巴特沃斯、贝塞耳和切比雪夫滤波器


巴特沃斯具有最好的平坦响应,特点是通频带内的频率响应曲线最大限度平坦,没有起伏,而在阻频带则逐渐下降为零。
贝塞耳滤波器具有最平坦的幅度和相位响应,具有向其截止频率以下的所有频率提供等量延时的特性。
切比雪夫滤波器具有快速衰减,通过允许频率响应中的波动来实现更快的衰减。
它们在不同的应用场景中具有各自的优势和权衡,根据具体的需求来选择。
楼主最近还看过


客服
小程序
公众号