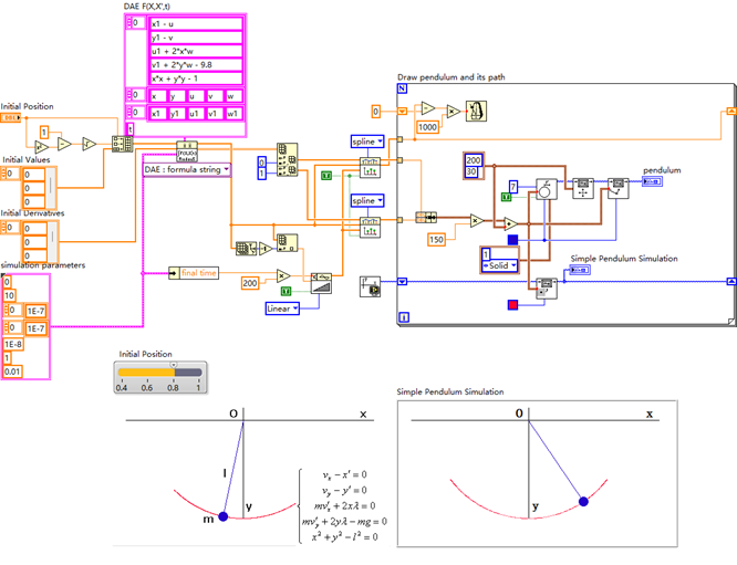
LabVIEW利用 DAE Radau 5th Order VI,通过微分代数方程(DAE)对单摆运动进行模拟,可改变初始位置观察单摆摆动情况,理解 DAE 在动力学模拟的应用。

微分代数方程(DAE)是同时包含微分方程和代数方程的方程组,在动力学、控制等领域,用于描述含约束的系统,单摆因摆长约束,其运动可用 DAE 建模。
VI 说明
DAE Radau 5th Order VI
功能:采用 5 阶 Radau 方法求解微分代数方程,用于模拟含约束的动态系统,如单摆运动。
使用场合:适用于需高精度求解 DAE 的场景,像复杂多体动力学、化工过程等含约束的动态过程模拟。
特点:5 阶精度,对刚性 DAE 有良好适应性,能稳定求解含约束系统。
使用注意事项:需合理设置模拟参数(如最终时间、容差等),初始条件要与系统物理意义一致;因引入拉格朗日乘数处理约束,要注意乘数精度相关的容差设置。
类似功能对比:与 “ODE Solver VI”(常微分方程求解)相比,DAE Radau 5th Order VI 可直接处理含代数约束的 DAE,而 ODE Solver VI 仅适用于纯微分方程系统,在含约束系统模拟上,DAE VI 更具针对性。
Wait Until Next ms Multiple VI
功能:使循环迭代时间与前面板显示一致,保证界面显示的时序稳定性。
使用场合:在需要同步循环执行与界面显示更新的场景,如实时模拟、数据可视化等。
特点:简单易用,能有效控制循环时序,提升界面显示的流畅性与一致性。
使用注意事项:需根据显示需求合理设置毫秒倍数,避免因设置不当导致显示延迟或卡顿。
类似功能对比:与 “Wait (ms) VI”(固定毫秒等待)相比,“Wait Until Next ms Multiple VI” 能更好地与系统时钟同步,使循环周期更稳定,适合对显示时序要求高的场景,“Wait (ms) VI” 则更适合简单的固定延迟需求。
背景补充
单摆是经典动力学系统,其摆长固定的约束使其运动方程为 DAE。LabVIEW 的 DAE 求解 VI 为工程师提供了便捷工具,无需深入复杂数值算法,即可实现含约束动态系统的模拟,在教学、工程仿真等领域应用广泛。
楼主最近还看过


 
         客服
        客服
         
         
         小程序
        小程序
         
         
         公众号
        公众号
         
        