当您的机械设备准备进入欧盟市场时,“CE认证”是必须跨越的门槛。然而,机械设备的种类千差万别,并不是简单地套用一个标准就能搞定。您需要准确判断您的产品属于哪个或哪些CE指令的管辖范围。
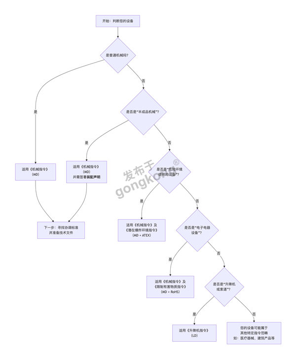
只需跟随下图的核心逻辑,您就能做出初步判断。

在通过流程图确定您的设备需要符合哪些指令后,您需要:
寻找协调标准:针对每个适用的指令,查找欧盟官方期刊上发布的“协调标准”。遵循这些标准是证明您符合指令要求的最便捷途径。
准备技术文档:这是CE认证的核心,包括设计图纸、风险评估报告、计算说明、测试报告、电路图、零部件清单、使用说明书等。
进行合格评定:对于大多数普通机械,制造商可以基于自身的技术文档进行“内部生产控制”,自我声明符合性并签署欧盟符合性声明。但对于高风险机械(如木工机械、冲压机等),则必须通过欧盟公告机构进行强制性的第三方检测。
加贴CE标志:完成以上所有步骤后,即可在产品上醒目地加贴CE标志。
如果你的企业正在筹备机械设备出口欧盟,不清楚产品具体需符合哪些指令,或在认证测试、技术文件编制中遇到难题,欢迎在评论区留言,分享你的产品类型(如 “数控车床”“液压升降平台”)或遇到的问题(如 “EMC 测试不通过怎么办”);也可直接私信咨询,我们将联合欧盟公告机构专家,为你提供针对性的合规解决方案,助力你的产品顺利进入欧盟市场!
楼主最近还看过


客服
小程序
公众号