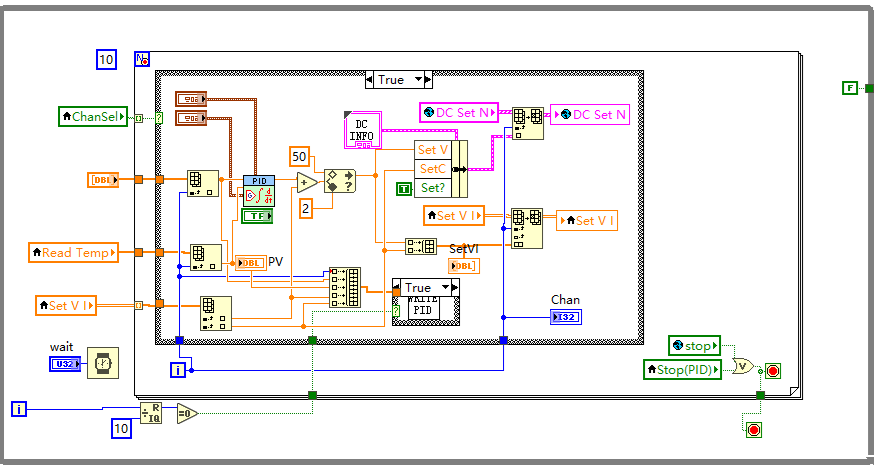
LabVIEW 的 PID (DBL Array) 是原生多路并行 PID 控制器,可对多通道独立输出,内部一次性运算。相比循环调用单路 PID,它时序更齐、运算更省、配置更集中,适合多控制点同步控温、控压等场景。两者功能等效,但架构、时序、资源占用差异明显,是多回路控制的关键选型点。

一、使用场合
多通道同步控制:多路温度、压力、流量并行调节
要求各回路同周期、同相位执行的高精度系统
通道数固定、需要统一配置与管理的工程设备
希望简化框图、减少重复连线的标准化项目
二、核心特点
多通道独立解耦:每个通道有独立设定值、反馈、PID 参数、输出限幅
单次调用并行运算:一次 VI 执行即完成所有回路计算
数组化配置:参数批量传入,便于配置文件统一加载
自动补齐机制:数组长度不匹配时自动扩展 / 截断,使用灵活
共享时序:所有回路使用同一个 dt,同步性好
三、使用注意事项
所有通道共用同一个控制周期 dt
通道数量由 process variable 数组长度决定
需保证数组顺序与物理通道严格对应
不适合通道数动态变化的场景
异常通道会影响整组输出,建议增加参数合法性检查
四、与 “循环 + 单路 PID” 对比
表格
项目 | PID (DBL Array) 多路版 | 循环 + PID (DBL) 单路版 |
执行方式 | 单次调用,并行运算 | 多次调用,串行执行 |
时序同步性 | 严格同步 | 逐路延时,相位不一致 |
代码结构 | 简洁,无循环 | 繁琐,重复连线多 |
CPU 占用 | 更低 | 更高 |
参数管理 | 统一数组配置 | 分散独立配置 |
适用通道数 | 4~32 路稳定高效 | 少量通道(1~8 路) |
灵活性 | 固定通道更规范 | 可动态增减通道 |
五、实际应用案例
半导体激光器控温系统
需求:6 路 TEC 温度控制,要求同步调节、精度 ±0.1℃
方案:采用 PID (DBL Array)
实现:
配置文件读取 6 组 PID 参数、限幅、目标温
反馈数组统一输入,VI 输出 6 路独立 DAC
同周期同步运算,无串扰、无时序偏差
效果:控温稳定,框图简洁,便于维护与批量部署